×
搜索过于频繁,请输入验证码
登录
|
注册
|
退出
|
个性化首页
|
手机版
网站首页
学校概况
一中简介
学校领导
部门职责
荣誉成绩
校园剪影
校园动态
一中新闻
松坡短波
工作安排
通知公告
文件发布
校长寄语
文明校园
文明动态
文明风采
松坡党建
党建概况
通知公告
党建活动
两学一做
党员风采
支部动态
学生发展
德育园地
校园之星
班级风采
共青团工作
红杏文学社
教学教研
教师风采
名师课堂
校本课堂
教师咨询
校友校庆
校史长廊
知名校友
校友采集
连心互动
毕业留影
校友回忆录
招生招聘
招生信息
招聘信息
在线申请
您的位置:
首页
>
校园动态
>
工作安排
>
详细内容
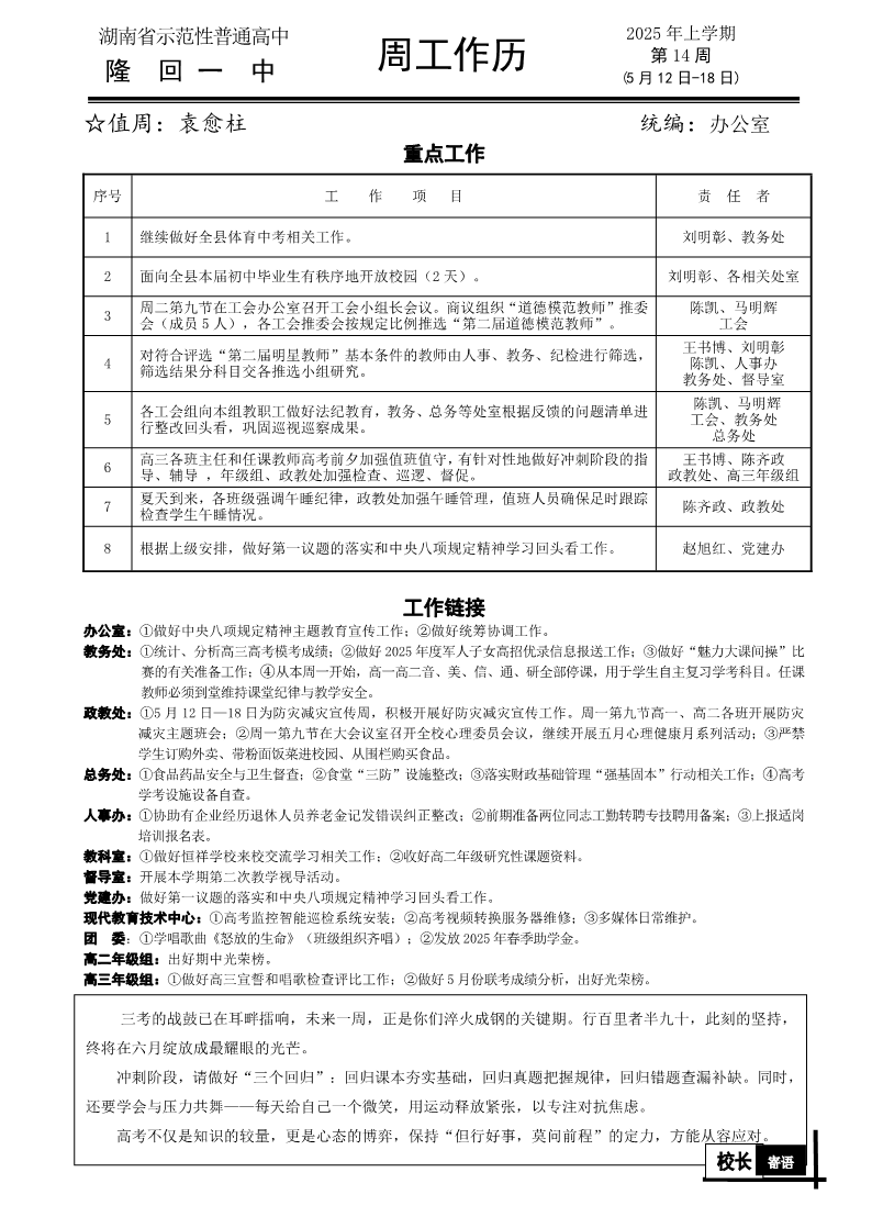
隆回一中2025年上学期第14周工作历
来源:
发布时间:2025-05-12 15:46:58
浏览次数:
次
【字体:
小
大
】
终审:周妍琪
分享到:
【打印正文】
友情链接
教育部官网
湖南省教育厅
邵阳市教育局
湖南省普通高中综合素质评价平台
湖南省教育考试院
隆回县教育局
×
账号+密码登录
手机+密码登录
手机号码
短信验证码
用户名
密码
验证码
未注册的手机号在初次登录时会自动注册为网站会员。
忘记密码?
登 录
还没有账号?
立即注册
账号+密码登录
手机+密码登录
还没有账号?
立即注册